Siap belajar deep learning? Cek 10 Library Python Terbaik dan Termudah Buat Belajar Deep Learning, dari TensorFlow sampai Keras.io. Santai dan gampang dipahami!
Python udah jadi bahasa yang wajib banget kamu kuasai kalau pengen terjun ke dunia deep learning. Deep learning itu teknologi keren yang bikin mesin bisa belajar sendiri dari data, mirip kayak otak manusia. Dengan deep learning, kamu bisa bikin model AI yang super pintar, dari pengenalan wajah sampai mobil otonom yang bisa nyetir sendiri.
30 AI Rubah Ruangan Jelek Menjadi Mewah Berlantai Epoxy
Belajar deep learning nggak harus rumit, asal kamu tahu library Python mana yang tepat buat dipakai. Ada banyak banget library Python yang bisa kamu pilih, tapi yang mana sih yang paling mudah dan powerfull buat belajar? Artikel ini bakal bahas 10 library Python terbaik yang bikin proses belajar deep learning jadi lebih gampang dan seru.
Jangan skip, karena artikel ini bakal bantu kamu pilih library yang paling pas buat kebutuhan belajar deep learning kamu. Yuk, lanjut baca dan temukan tools terbaik buat jadi expert di deep learning!
10 Library Python Buat Belajar Deep Learning
30 AI Ganti Wajah di Video Pakai Wajah Orang
1. TensorFlow

TensorFlow itu library yang nggak cuma populer, tapi juga super powerful buat deep learning. Dikembangkan sama Google, TensorFlow udah jadi andalan banyak developer dan peneliti buat bikin model AI yang canggih. Kelebihannya? TensorFlow punya dokumentasi lengkap dan community support yang solid. Kamu bisa belajar dari banyak tutorial online yang bikin proses belajar jadi lebih mudah.
Selain itu, TensorFlow juga mendukung banyak platform kayak CPU, GPU, dan TPU. Jadi, kamu bisa ngerasain performa maksimal walaupun hardware kamu beda-beda. Dengan berbagai fitur unggulannya, TensorFlow jadi pilihan pertama buat kamu yang pengen serius belajar deep learning.
2. PyTorch

PyTorch itu library yang lagi naik daun banget di kalangan developer AI. Dibuat sama Facebook’s AI Research lab, PyTorch dikenal karena fleksibilitas dan kemudahannya buat diimplementasiin. PyTorch punya dynamic computational graph, yang berarti kamu bisa lebih bebas eksperimen tanpa harus nunggu semua model selesai dulu.
PyTorch juga cocok buat kamu yang suka ngoding sambil eksplorasi ide-ide baru. Dengan API yang user-friendly, PyTorch bikin proses belajar jadi lebih seru dan nggak ngebosenin. Banyak tutorial dan contoh kasus yang bisa bantu kamu belajar PyTorch dari nol sampai mahir.
3. NumPy

NumPy itu library dasar yang wajib kamu kuasai sebelum nyemplung lebih jauh ke dunia deep learning. Kenapa? Karena NumPy menyediakan dukungan buat operasi matematika yang esensial dalam pembuatan model AI. Dengan NumPy, kamu bisa ngolah array multidimensi, operasi linear algebra, dan banyak lagi.
Meski kelihatan sederhana, NumPy adalah fondasi dari banyak library lain di Python, termasuk TensorFlow dan PyTorch. Jadi, menguasai NumPy sama aja kayak punya senjata ampuh buat ngoding deep learning yang lebih kompleks.
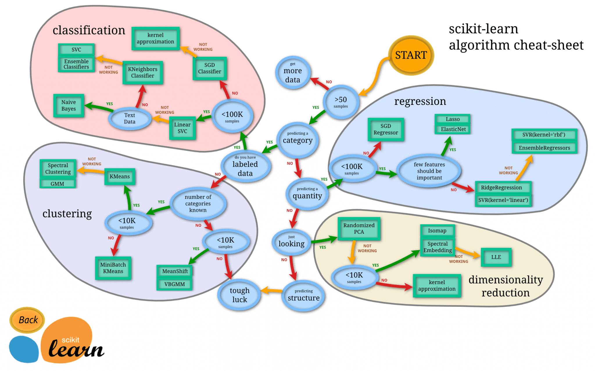
4. Scikit-Learn

Scikit-Learn adalah library Python yang pas banget buat kamu yang baru mulai belajar machine learning dan deep learning. Library ini menyediakan berbagai tools buat data mining dan data analysis. Scikit-Learn punya berbagai algoritma yang siap pakai buat klasifikasi, regresi, clustering, dan banyak lagi.
Selain itu, Scikit-Learn juga punya dokumentasi yang lengkap dan banyak contoh kasus. Jadi, buat kamu yang pengen belajar machine learning sebelum nyemplung ke deep learning, Scikit-Learn adalah langkah awal yang tepat.
5. SciPy

SciPy itu versi level-up dari NumPy. Kalo NumPy fokus di operasi dasar matematika, SciPy lebih fokus ke operasi matematika yang lebih kompleks, kayak integral, optimasi, dan statistik. SciPy juga punya modul-modul khusus buat processing gambar dan sinyal, yang tentunya berguna banget buat deep learning.
Library ini juga punya community support yang besar, jadi kamu nggak bakal kesulitan cari bantuan kalo nemu masalah. SciPy itu paket lengkap buat kamu yang mau lebih mendalami matematika di balik deep learning.
6. Pandas

Pandas itu library yang harus ada di toolbox setiap data scientist. Dengan Pandas, kamu bisa ngolah data dalam bentuk tabel dengan mudah, termasuk filter, sort, dan agregasi data. Pandas juga support berbagai format data kayak CSV, Excel, dan SQL databases.
Kalo kamu sering main-main dengan data sebelum training model deep learning, Pandas adalah sahabat sejati. Pandas bikin kamu lebih efisien dan produktif dalam ngolah data, jadi kamu bisa lebih fokus ke ngembangin model deep learning.
7. Microsoft CNTK

Microsoft CNTK (Cognitive Toolkit) adalah library yang mungkin nggak sepopuler TensorFlow atau PyTorch, tapi tetap powerful buat deep learning. CNTK mendukung training model deep learning di berbagai skala, dari personal laptop sampai cluster GPU.
CNTK ini scalable banget, jadi cocok buat kamu yang punya hardware terbatas tapi pengen eksplorasi deep learning secara mendalam. Microsoft juga udah menyediakan dokumentasi lengkap dan berbagai tutorial, jadi kamu nggak akan kesulitan belajar CNTK.
8. Keras.io

Keras.io itu library yang jadi favorit banyak orang karena kemudahannya buat dipakai. Dibangun di atas TensorFlow, Keras menyediakan high-level API yang gampang dimengerti dan dipakai. Keras didesain buat bikin prototipe model deep learning dengan cepat, jadi kamu bisa eksperimen dengan berbagai arsitektur model tanpa ribet.
Keras juga cocok buat kamu yang baru mulai belajar deep learning karena simpel dan intuitif. Dokumentasi Keras yang lengkap bikin kamu bisa belajar dengan cepat dan nggak gampang nyerah.
9. Theano

Theano itu salah satu library paling legend buat deep learning. Walaupun udah lama banget, Theano masih relevan dan banyak digunakan. Library ini keren banget karena bisa ngoptimalin perhitungan matematis yang rumit. Jadi, kalau kamu mau bikin model deep learning yang kompleks, Theano bakal bantu banget.
Selain itu, Theano juga support GPU, jadi proses training bisa lebih cepat. Buat yang baru mulai belajar deep learning, Theano cocok karena dokumentasinya lengkap dan komunitasnya gede. Library ini juga mendukung banyak operasi matematis yang bikin pengembangan deep learning jadi lebih efektif. Asik banget kan?
Kamu bisa langsung coba bikin model neural network dan uji coba dengan Theano buat ngerasain performanya. Nggak heran Theano jadi salah satu library Python yang wajib dicoba buat yang mau serius di dunia AI.
10. MXNet

Nah, MXNet ini nggak kalah keren dari Theano. MXNet dikenal fleksibel dan scalable, cocok banget buat kamu yang pengen bikin proyek deep learning skala besar. Library ini juga support banyak bahasa pemrograman selain Python, jadi bisa jadi pilihan yang fleksibel buat tim yang multibahasa.
Keunggulan MXNet ada di kecepatannya dalam melakukan training model deep learning. Library ini memanfaatkan hardware secara optimal, terutama buat yang pakai GPU. Dengan MXNet, kamu bisa eksperimen dengan model deep learning yang lebih kompleks tanpa harus khawatir soal performa. Jadi, kalau kamu mau bikin aplikasi yang butuh performa tinggi, MXNet pilihan yang tepat.
Penutup
Jadi, sekarang kamu udah tahu 10 Library Python Buat Belajar Deep Learning. Semua library ini punya kelebihan masing-masing yang bisa bikin proses belajarmu lebih asyik dan seru.
Tinggal pilih yang paling cocok buat kamu, dan mulai eksplorasi deep learning dari sekarang. Semoga artikel ini bisa bantu kamu jadi lebih jago dalam dunia teknologi yang makin berkembang.
Terima kasih udah baca sampai akhir, jangan lupa cek artikel menarik lainnya di website kami!









